संवहनी भागीदारी से जुड़े हयालूरोनिक बाइंडिंग प्रोटीन 2 अभिव्यक्ति की पहचान के लिए गहराई से प्लाज्मा प्रोटिओमिक्स का उपयोग करके अंग-समाधान बेहेट रोग का प्रोटिओमिक्स लैंडस्केप मैपिंग
Dec 26, 2023
उद्देश्य।
यह अध्ययन बीडी के रोगियों के नैदानिक मूल्यांकन और उपचार के लिए बायोमार्कर की पहचान करने के लिए गहन प्रोटिओमिक्स का उपयोग करके विभिन्न अंगों को शामिल करते हुए बेहसेट रोग (बीडी) की रोगजनन और विविधता को स्पष्ट करने के लिए किया गया था।
तरीके.
हमने डेटा-स्वतंत्र अधिग्रहण मास स्पेक्ट्रोमीटर और एंटीबॉडी माइक्रोएरे के साथ हमारे गहन प्रोटिओमिक्स प्लेटफ़ॉर्म का उपयोग करके बीडी और 31 स्वस्थ नियंत्रण वाले 98 रोगियों के प्लाज्मा नमूनों में प्रोटीन के अभिव्यक्ति स्तर को मापा। हमने बीडी समूह में बदले गए जैविक प्रक्रियाओं और सिग्नलिंग मार्गों का जैव सूचना विज्ञान विश्लेषण किया और अंग-संकल्पित बीडी रोगजनन के प्रोटिओमिक्स परिदृश्य का निर्माण किया। फिर हमने एंजाइम-लिंक्ड इम्युनोसॉरबेंट परख का उपयोग करके 108 बीडी रोगियों और 29 स्वस्थ नियंत्रणों के एक स्वतंत्र समूह में रोग की गंभीरता और संवहनी उपसमुच्चय के बायोमार्कर को मान्य किया।

सिस्टैंच ट्यूबुलोसा-प्रतिरक्षा प्रणाली में सुधार
परिणाम।
बीडी समूह में 220 अलग-अलग व्यक्त प्रोटीन थे, जो बीडी रोगियों (88.6%) और स्वस्थ नियंत्रण (95.5%) के बीच भेदभाव करते थे। जैव सूचना विज्ञान विश्लेषण से बीडी रोगजनन से जुड़ी विभिन्न जैविक प्रक्रियाओं का पता चला, जिसमें पूरक सक्रियण, घाव भरने, एंजियोजेनेसिस और ल्यूकोसाइट-मध्यस्थ प्रतिरक्षा शामिल हैं। इसके अलावा, अंग-संकल्पित बीडी के निर्मित प्रोटिओमिक्स परिदृश्य ने विभिन्न अंगों और प्रोटीन लक्ष्यों से जुड़े बीडी के प्रोटिओमिक्स विशेषताओं की पहचान की जिनका उपयोग उपचार के विकास के लिए किया जा सकता है। हयालूरोनिक बाइंडिंग प्रोटीन 2, टेनस्किन और सर्पिन ए3 को संवहनी बीडी और उपचार लक्ष्यों के नैदानिक मूल्यांकन के लिए संभावित बायोमार्कर के रूप में मान्य किया गया था।
निष्कर्ष।
हमारे परिणाम प्रोटिओमिक्स विशेषताओं और नैदानिक मूल्यांकन के लिए संभावित बायोमार्कर और संवहनी बीडी के लिए संभावित उपचारों के संदर्भ में अंग-संकल्पित बीडी के रोगजनन में मूल्यवान अंतर्दृष्टि प्रदान करते हैं।
परिचय
बेहसेट रोग (बीडी) एक बहुप्रणालीगत, क्रोनिक वास्कुलिटिस है जो सिल्क रोड के नाम से जाने जाने वाले प्राचीन व्यापार मार्ग पर आबादी में अत्यधिक प्रचलित है। 2016 के एक अध्ययन में पाया गया कि तुर्की में किशोर/वयस्क आबादी (1) में बीडी की व्यापकता प्रति 100 में 602 थी, 000। बीडी अत्यधिक विषम है, और इसमें मौखिक अल्सर, जननांग अल्सर, यूवाइटिस और त्वचा के घावों सहित कई अंगों की भागीदारी वाले मरीज मौजूद हैं; संवहनी धमनीविस्फार के टूटने या गंभीर तंत्रिका संबंधी जटिलताओं के परिणामस्वरूप बीडी घातक हो सकता है। विभिन्न अंगों से जुड़ी बीडी की आणविक विशेषताएं अज्ञात हैं। नैदानिक निदान विधियां और उसके बाद के उपचार के विकल्प मुख्य रूप से नैदानिक लक्षणों पर निर्भर होते हैं। हालाँकि, कोई भी बायोमार्कर उपलब्ध नहीं है जो विभिन्न अंगों की भागीदारी के आधार पर बीडी को अलग करने की अनुमति देता हो। जीनोमिक्स की तुलना में, प्रोटिओमिक्स बीडी रोगजनन पर प्रचुर जानकारी प्राप्त करने और बीडी निदान और चिकित्सा के लिए बायोमार्कर खोजने के लिए एक वैकल्पिक दृष्टिकोण प्रदान करता है। ली एट अल ने मैट्रिक्स-असिस्टेड लेजर डिसोर्प्शन/आयनाइजेशन टेंडेम टाइम-ऑफ-फ़्लाइट मास स्पेक्ट्रोमेट्री (2) के साथ संयुक्त आयामी वैद्युतकणसंचलन का उपयोग करके 22 अलग-अलग व्यक्त प्रोटीन की खोज की। आंतों के बीडी (फाइब्रिन, एपोलिपोप्रोटीन ए-IV, और सीरम अमाइलॉइड ए) में तीन अद्वितीय प्रोटीन को एंजाइम-लिंक्ड इम्युनोसॉरबेंट परख (एलिसा) का उपयोग करके एक स्वतंत्र समूह में मान्य किया गया था। 25 सूजन साइटोकिन्स वाले बायो-रेड साइटोकिन बीड एरे का उपयोग करके, लोपाल्को एट अल ने पाया कि जीपी130/स्रावित इंटरल्यूकिन {{16 }} (आईएल {{17 }}) रिसेप्टर, स्रावित आईएल {{18 }} रिसेप्टर, आईएल {{19} }, और केवल म्यूकोक्यूटेनियस भागीदारी (3) वाले उपसमूह की तुलना में म्यूकोक्यूटेनियस अभिव्यक्तियों और नेत्र संबंधी भागीदारी के साथ बीडी उपसमूह में थाइमिक स्ट्रोमल लिम्फोपोइटिन सीरम स्तर में काफी वृद्धि हुई थी। हालाँकि, इन अध्ययनों में प्राप्त जानकारी सीमित थी क्योंकि प्रोटीन और रोगी समूह छोटे थे और पहचाने गए बायोमार्कर अच्छी तरह से मान्य नहीं थे। इस अध्ययन के लिए, हमारी जानकारी के अनुसार, हमने अनुकूलन योग्य एंटीबॉडी माइक्रोएरे (4) के साथ डेटा-स्वतंत्र अधिग्रहण मास स्पेक्ट्रोमीटर (डीआईए-एमएस) के साथ एकीकृत हमारे गहन प्रोटिओमिक्स प्लेटफॉर्म का उपयोग करके बीडी की पहली व्यापक प्लाज्मा प्रोटिओम प्रोफाइलिंग की। प्रोटिओमिक्स डेटा के साथ, हमने उन प्रोटीनों का विश्लेषण किया जो बीडी रोगियों और एक स्वस्थ नियंत्रण समूह और बीडी रोगजनन के बारे में इन प्रोटीनों की जैविक प्रक्रियाओं और मार्गों के बीच भिन्न रूप से व्यक्त किए गए थे। इसके अलावा, हमने एक अंग-संकल्पित बीडी परिदृश्य का निर्माण किया और प्रत्येक अंग की प्रोटिओमिक्स विशेषताओं की पहचान की। संवहनी बीडी और रोग की गंभीरता के बायोमार्कर को एक स्वतंत्र समूह में मान्य किया गया था।
मरीज और तरीके
इस अध्ययन को पेकिंग यूनियन मेडिकल कॉलेज हॉस्पिटल (जेएस-2049) की मेडिकल एथिक्स कमेटी द्वारा अनुमोदित किया गया था। इस आलेख में किसी भी बीडी रोगी या स्वस्थ नियंत्रण भागीदार के लिए पहचान योग्य डेटा शामिल नहीं है। खोज समूह में 98 बीडी रोगी और 31 स्वस्थ नियंत्रण शामिल थे। प्लाज्मा प्रोटीओम को डीआईए-एमएस और एंटीबॉडी माइक्रोएरे का उपयोग करके गहराई से मापा गया था। जैव सूचना विज्ञान विश्लेषण का उपयोग बीडी समूह में परिवर्तित जैविक तंत्र की पहचान करने और अंग-संकल्पित बीडी के प्रोटिओमिक्स परिदृश्य का निर्माण करने के लिए किया गया था। स्वस्थ नियंत्रण और बीडी और ताकायासु धमनीशोथ वाले रोगियों वाले स्वतंत्र समूहों में एलिसा का उपयोग करके उम्मीदवार प्लाज्मा बायोमार्कर को मान्य किया गया था। खोज और सत्यापन समूहों की नैदानिक विशेषताओं और उपचार की जानकारी को पूरक तालिकाओं 1-6 में दिखाया गया है, और विस्तृत प्रयोगात्मक प्रक्रियाओं को पूरक सामग्री में वर्णित किया गया है, जो गठिया और रुमेटोलॉजी वेबसाइट https://onlinelibrary.wiley पर उपलब्ध है। com/doi/10.1002/art.42348।
परिणाम
रोगी विशेषताएँ. बीडी वाले रोगियों की नैदानिक विशेषताएं और रक्त संग्रह के समय ग्लूकोकार्टोइकोड्स (जीसी) और इम्यूनोसप्रेसेन्ट्स का उपयोग पूरक तालिका 1 में दिखाया गया है, जो गठिया और रुमेटोलॉजी वेबसाइट https://onlinelibrary.wiley.com/doi पर उपलब्ध है। /10.1002/कला.42348. हमारे प्रोटिओमिक्स विश्लेषण में, बीडी वाले 98 रोगियों और 31 स्वस्थ नियंत्रण (डिस्कवरी कोहोर्ट) (पूरक तालिका 1) के बीच लिंग और उम्र में कोई महत्वपूर्ण अंतर नहीं देखा गया। बीडी समूह में, 45, 38, और 15 रोगियों में क्रमशः हल्का, मध्यम और गंभीर बीडी था। सभी बीडी रोगियों में मौखिक अल्सर था, और > 20% में जननांग अल्सर (80.6%), त्वचा के घाव (65.3%), आंखों के घाव (23.5%), और संवहनी भागीदारी (22.4%) थी। खोज समूह में बीडी रोगियों की संवहनी भागीदारी को पूरक तालिका 2 में दिखाया गया है, और उम्मीदवार बायोमार्कर की अभिव्यक्ति को सत्यापित करने के लिए लागू किए गए सत्यापन समूह की विशेषताओं को पूरक तालिका 3-5 में दिखाया गया है (गठिया और रुमेटोलॉजी वेबसाइट पर उपलब्ध है) परhttps://onlinelibrary.wiley.com/doi/10.1002/art.42348)।

सिस्टैंच ट्यूबुलोसा-प्रतिरक्षा प्रणाली में सुधार
सिस्टैंच एन्हांस इम्युनिटी उत्पादों को देखने के लिए यहां क्लिक करें
【अधिक के लिए पूछें】 ईमेल:cindy.xue@wecistanche.com / व्हाट्स ऐप: 0086 18599088692 / वीचैट: 18599088692
डीआईए-एमएस और एंटीबॉडी माइक्रोएरे का उपयोग करके बीडी वाले रोगियों में प्लाज्मा प्रोटीओम की गहराई से प्रोफाइलिंग। प्रोटीन प्रोफाइलिंग अध्ययन का एक योजनाबद्ध चित्रण चित्र 1ए और पूरक चित्र 1 में दिखाया गया है, जो गठिया और रुमेटोलॉजी वेबसाइट https://onlinelibrary.wiley.com/doi/ 10.1{{11} पर उपलब्ध है। 02/art.42348. बीडी रोगियों और स्वस्थ नियंत्रणों के सभी प्लाज्मा नमूनों को हमारे गहन प्लाज्मा प्रोटिओमिक्स प्लेटफॉर्म का उपयोग करके मापा गया था जिसमें डीआईए-एमएस और उच्च प्रतिलिपि प्रस्तुत करने योग्य एंटीबॉडी माइक्रोएरे शामिल थे। एंटीबॉडी माइक्रोएरे का उपयोग करके प्लाज्मा प्रोटीन का पता लगाने के स्पीयरमैन के सहसंबंध गुणांक क्रमशः अलग-अलग सरणियों के भीतर और बीच में 0.98 और 0.93 थे (पूरक आंकड़े 2 ए और 2 बी, गठिया और रुमेटोलॉजी वेबसाइट पर https पर उपलब्ध हैं) ://onlinelibrary.wiley.com/doi/10.1002/art.42348)। डीआईए-एमएस का उपयोग करके प्लाज्मा प्रोटीन का पता लगाने के लिए स्पीयरमैन का सहसंबंध गुणांक 0.92 था (रेंज 0.87–0.96; पूरक चित्रा 2सी)। बीडी रोगियों और स्वस्थ नियंत्रणों के लिए एंटीबॉडी माइक्रोएरे द्वारा प्रतिनिधि स्कैन की गई छवियां पूरक चित्र 3 में दिखाई गई हैं, जो https:// onlinelibrary.wiley.com/doi/10.1002/art.42348 पर उपलब्ध है। परिणामों से पता चला कि, कुल मिलाकर, स्वस्थ नियंत्रण वाले रोगियों के प्लाज्मा प्रोटीन की तुलना में बीडी रोगियों के प्लाज्मा प्रोटीन को अधिक विनियमित किया गया था। हमारे गहन प्लाज्मा प्रोटिओमिक्स प्लेटफॉर्म के साथ, हमने 759 प्रोटीनों की पहचान की (पूरक आंकड़े 1, 4 और 5, गठिया और रुमेटोलॉजी वेबसाइट https://onlinelibrary.wiley.com/doi/10.1002/art.42348 पर उपलब्ध हैं), जिन्हें प्लाज्मा में परिमाण के लगभग 10 क्रमों पर वितरित किया गया था (चित्र 1बी)। इन प्रोटीनों में 410 प्रोटीन बायोमार्कर (मानव रोग प्लाज्मा प्रोटीन बायोमार्कर डेटाबेस, ऑनलाइन http://biokb.ncpsb.org. cn/hdpp/#/ पर) और 388 चिकित्सीय लक्ष्य शामिल हैं जो वर्तमान में स्वीकृत हैं या चल रहे नैदानिक परीक्षणों (चिकित्सीय) में अनुसंधान से गुजर रहे हैं लक्ष्य डेटाबेस, ऑनलाइन http://db.idrblab.net/ttd/ पर) (चित्र 1बी)। इन बायोमार्कर और चिकित्सीय लक्ष्यों के कार्यात्मक एनोटेशन से संकेत मिलता है कि ये प्रोटीन विभिन्न ऑटोइम्यून और ऑटोइंफ्लेमेटरी बीमारियों से संबंधित हैं, जिनमें बीडी, ल्यूपस नेफ्रैटिस, एंकिलॉज़िंग स्पॉन्डिलाइटिस और वास्कुलिटिस (आंकड़े 1 सी और 1 डी और पूरक तालिका 7 और 8, गठिया और रुमेटोलॉजी पर उपलब्ध हैं) शामिल हैं। वेबसाइट https://onlinelibrary.wiley.com/doi/ 10.1002/art.42348)। इन परिणामों से पता चलता है कि हमारे प्लेटफ़ॉर्म से पता लगाए गए प्लाज्मा प्रोटीन बीडी की घटना और विकास से निकटता से जुड़े हुए हैं।

चित्र 1. डेटा-स्वतंत्र अधिग्रहण मास स्पेक्ट्रोमेट्री (डीआईए-एमएस) और एंटीबॉडी माइक्रोएरे विश्लेषण के साथ एक गहन प्रोटिओमिक्स प्लेटफॉर्म का उपयोग करके बेहसेट रोग (बीडी) वाले रोगियों के प्लाज्मा नमूनों की प्रोटीन प्रोफाइलिंग। बीडी के हमारे प्रोटिओमिक्स अध्ययन का एक वर्कफ़्लो। बी, मानव प्लाज्मा प्रोटिओम डेटाबेस (//www.plasmaproteomedatabase.org/) में संदर्भ सांद्रता के अनुसार डीआईए-एमएस और एंटीबॉडी माइक्रोएरे के साथ पता लगाए गए प्लाज्मा प्रोटीन सांद्रता का वितरण। सी, पाए गए प्रोटीन बायोमार्कर से जुड़े रोग, जिनकी पहचान मानव रोग प्लाज्मा प्रोटीन (एचडीपीपी) बायोमार्कर डेटाबेस (//biokb.ncpsb.org.cn/hdpp/#/) का उपयोग करके की गई थी। डी, पता लगाए गए चिकित्सीय लक्ष्य प्रोटीन से जुड़े रोग, जिनकी पहचान चिकित्सीय लक्ष्य डेटाबेस (टीटीडी) (//db.idrblab.net/ttd/) का उपयोग करके की गई थी। सी और डी में वृत्त का आकार प्रत्येक रोग में समृद्ध प्रोटीन की संख्या के अनुरूप होता है। एचसी=स्वस्थ नियंत्रण; एफएएसपी=फ़िल्टर-सहायता नमूना तैयार करना; क्यूई-एचएफ=एक्सएक्टिव एचएफ हाइब्रिड क्वाड्रुपोल ऑर्बिट्रैप (थर्मोफिशर) मास स्पेक्ट्रोमीटर; स्ट्रेप-पीई=स्ट्रेप्टाविडिन-फाइकोएरिथ्रिन; एलिसा=एंजाइम-लिंक्ड इम्युनोसॉरबेंट परख; आईजीए=इम्युनोग्लोबुलिन ए।
बीडी से जुड़े विभेदित रूप से व्यक्त प्लाज्मा प्रोटीन का प्रोटीन-व्यापक विश्लेषण। अनुपूरक चित्र 1, https://onlinelibrary.wiley.com/doi/10.1002/ art.42348 पर उपलब्ध है, यह प्रवाह चार्ट दिखाता है कि कैसे DIA-MS और एंटीबॉडी माइक्रोएरे परिणामों से अलग-अलग व्यक्त प्रोटीन की पहचान की गई और एकीकृत किया गया। डीआईए-एमएस द्वारा कुल 493 प्रोटीनों को लक्षित किया गया, जिनमें से 379 प्रोटीनों को बरकरार रखा गया<29 missing values in the BD group and < 7 missing values in the healthy control group. After 36 proteins with potential contaminations from blood cells (5) were removed, we analyzed 343 additional proteins for hypothesis testing, of which 166 proteins showed a statistically significant difference between the BD and healthy control groups. The antibody microarray detected 549 proteins. After 5 control proteins were removed, we retained 544 proteins for further analysis; of these, 74 proteins showed statistically significant differences between the BD group and the healthy control group (Supplementary Figure 1). In total, 220 (29.0%) of 759 proteins were significantly differently expressed between the BD group and the healthy control group (P < 0.05), as shown using our in-depth proteomics platform comprising DIA-MS and the antibody microarray (Figure 2A and Supplementary Figures 1 and 5, available at https:// onlinelibrary.wiley.com/doi/10.1002/art.42348). The number of differentially expressed proteins is 10-fold more than previously reported (2,3,6). Among these proteins, 5 were identified as potential plasma or serum biomarkers in proteomics research for patients with BD, including haptoglobin, apoprotein, transthyretin, immunoglobulin light chain, and immunoglobulin heavy chain. Furthermore, growth arrest–specific 6, resistin, von Willebrand factor (VWF), and others were also identified to be increased in the BD group (Figure 2B). We identified 215 new proteins associated with BD, including serpin A3 (SERPINA3), glycosylphosphatidylinositol specific phospholipase D1 (GPLD1), and attractin (ATRN) (Figure 2C).

सिस्टैंच ट्यूबुलोसा-प्रतिरक्षा प्रणाली में सुधार
यह निर्धारित करने के लिए कि क्या बीडी वाले रोगियों को स्वस्थ नियंत्रण से अलग किया जा सकता है, हमने 22 0 विभेदित रूप से व्यक्त प्रोटीन (पी < 0। 0 5) का एक गैर-पक्षपाती पदानुक्रमित क्लस्टरिंग विश्लेषण किया, जिसमें { {3}}.0% बीडी वाले रोगियों और 86.4% स्वस्थ नियंत्रण वाले रोगियों को क्लस्टर किया गया (पूरक चित्र 6, गठिया और रुमेटोलॉजी वेबसाइट https://onlinelibrary.wiley.com/doi/ पर उपलब्ध है) 10.1002/कला.42348). 130 विभेदित रूप से व्यक्त प्रोटीन (पी <0.01) के बीच, हमने पाया कि बीडी वाले 88.6% रोगियों और 95.5% स्वस्थ नियंत्रण वाले रोगियों को क्लस्टर किया गया था (चित्र 2डी)। इसके अलावा आंशिक न्यूनतम-वर्ग विभेदक विश्लेषण से पता चला कि बीडी समूह के मरीज़ अलग-अलग व्यक्त प्रोटीन के वर्गीकरण के अनुसार स्वस्थ नियंत्रण से स्पष्ट रूप से अलग थे (पूरक चित्र 7, गठिया और रुमेटोलॉजी वेबसाइट https://onlinelibrary.wiley पर उपलब्ध है)। com/doi/10.1002/art.42348)। DisGeNET प्लेटफ़ॉर्म (7) का उपयोग करके रोगों के संवर्धन ने आगे संकेत दिया कि ये अलग-अलग व्यक्त प्रोटीन सूजन और ऑटोइम्यून और संवहनी रोगों से महत्वपूर्ण रूप से जुड़े हुए हैं, जिनमें बीडी और वास्कुलिटिस (चित्र 2ई और पूरक तालिका 9, गठिया और रुमेटोलॉजी वेबसाइट https पर उपलब्ध है) ://onlinelibrary.wiley.com/doi/10.1002/art.42348)। साइटोस्केप और क्लूगो का उपयोग करके हमारे जैव सूचना विज्ञान विश्लेषण में, बीडी में निम्नलिखित 8 मुख्य जैविक प्रक्रियाओं की पहचान की गई: 1) पूरक सक्रियण, 2) प्लाज्मा लिपोप्रोटीन कण स्तर का विनियमन, 3) घाव भरना, 4) एंजियोजेनेसिस, 5) ल्यूकोसाइट मध्यस्थता प्रतिरक्षा, 6 ) पेप्टाइडेज़ गतिविधि, 7) कोशिका सक्रियण का सकारात्मक विनियमन, और 8) ल्यूकोसाइट माइग्रेशन (चित्रा 2एफ और पूरक तालिका 10, गठिया और रुमेटोलॉजी वेबसाइट https://onlinelibrary.wiley.com/doi/10.1002/art.42348 पर उपलब्ध है। ). ये जैविक प्रक्रियाएं बीडी विकास के दौरान सूजन और जमावट के पैथोलॉजिकल तंत्र में परिवर्तित हो जाती हैं, जिसमें लिपिड प्रोफाइल और सूजन के दौरान ऑक्सीडेटिव तनाव द्वारा संशोधन से एंडोथेलियल डिसफंक्शन और संवहनी घटनाएं होती हैं (8-11)।
लगातार, KEGG डेटाबेस (http://www.genome.ad.jp/kegg पर उपलब्ध) से सबसे महत्वपूर्ण मार्ग पूरक और जमावट कैस्केड (चित्रा 3 ए) था, जहां 38 प्रोटीन (पी <{2}}.05 ) की पहचान की गई, जिसमें 19 पूरक (सी) घटक (सी1क्यूए, सी1क्यूबी, सी1क्यूसी, सी1एस, सी2, सी4बी, सी4बी-बाइंडिंग प्रोटीन अल्फा चेन [सी4बीपीए], सी5, सी6, सी7, सी8 अल्फा चेन, सी8 बीटा चेन, सी8 गामा शामिल हैं। श्रृंखला [सी8जी], सी9, पूरक कारक [सीएफ] बी, सीएफएच, सीएफएच-संबंधित प्रोटीन 4 [सीएफएचआर4], सीएफआई, और घटक रिसेप्टर 1-जैसे प्रोटीन), 5 जमावट कारक (एफ11, एफ12, एफ13बी, एफ5, और एफ9) ), 4 जमाव-संबंधित प्रोटीन (ऊतक-प्रकार प्लास्मिनोजेन एक्टिवेटर [PLAT], प्रोटीन C, एंटीकोआगुलेंट प्रोटीन S [PROS1], और VWF), और 5 सर्पिन परिवार प्रोटीन (SERPINA1, SERPINC1, SERPIND1, SERPINF2, और SERPING1)। कैस्केड में पच्चीस प्रोटीन चिकित्सीय उपचार के लिए दवा योग्य लक्ष्य थे (चित्रा 3बी)। दिलचस्प बात यह है कि केईजीजी मार्ग और पूरक और जमावट कैस्केड में शामिल अधिकांश प्रोटीन रक्त जमावट/घाव भरने की सबसे समृद्ध जैविक प्रक्रियाओं में शामिल प्रोटीनों के साथ ओवरलैप होते हैं (चित्रा 3बी और पूरक तालिका 10, https:// onlinelibrary.wiley.com/ पर उपलब्ध है)। doi/10.1002/art.42348.). अध्ययन में केईजीजी पाथवे विश्लेषण का उपयोग करके कई रोगजनक संक्रमण मार्गों की पहचान की गई, जिसमें स्टैफिलोकोकस ऑरियस संक्रमण, प्रियन रोग, पर्टुसिस, मानव पैपिलोमावायरस संक्रमण, हर्पीस सिम्प्लेक्स वायरस 1 संक्रमण और साइटोकिन और साइटोकिन रिसेप्टर के साथ वायरल प्रोटीन इंटरैक्शन शामिल हैं, जो रोगजनक संक्रमण की भूमिका पर प्रकाश डालते हैं। बीडी में (पूरक चित्र 8ए, गठिया और रुमेटोलॉजी वेबसाइट पर उपलब्ध हैhttps://Onlineलाइब्रेरी.
![Figure 2. Proteins were differentially expressed between the BD patient and healthy control groups identified by DIA-MS and antibody microarray. A Volcano plot illustrating the proteins dysregulated in the BD patient versus healthy control groups. Significantly up-regulated and down regulated proteins (P < 0.05) are indicated as red and blue dots, respectively. B, Scatter plots showing the expression intensity of representative proteins in the plasma of BD patients and healthy controls. Symbols represent individual samples; horizontal lines indicate the median. C, Venn diagram comparing the number of differentially expressed proteins in patients with BD identified in our study with those identified in previous studies. D, Hierarchical clustering analysis of differentially expressed proteins (P < 0.01) between the BD and healthy control groups, where 88.6% of patients with BD and 95.5% of HCs were clustered. The dashed rectangular area indicates each group together with corresponding highly expressed proteins. E, Enrichment of diseases (derived from the DisGeNET platform) associated with dysregulated proteins in BD patients relative to healthy controls (log10 [q value] < −15). F, Significantly enriched biologic processes identified using differentially expressed proteins in BD patients relative to health controls (P < 0.05). * = P < 0.05; ** = P < 0.01; *** = P < 0.001; **** = P < 0.0001. GAS6 = growth arrest–specific 6; RETN = resistin; VWF = von Willebrand factor; SERPINA3 = serpin A3 (α1-antichymotrypsin); GPLD1 = glycosylphosphatidylinositol-specific phospholipase D1; ATRN = attractin (see Figure 1 for other definitions). Figure 2. Proteins were differentially expressed between the BD patient and healthy control groups identified by DIA-MS and antibody microarray. A Volcano plot illustrating the proteins dysregulated in the BD patient versus healthy control groups. Significantly up-regulated and down regulated proteins (P < 0.05) are indicated as red and blue dots, respectively. B, Scatter plots showing the expression intensity of representative proteins in the plasma of BD patients and healthy controls. Symbols represent individual samples; horizontal lines indicate the median. C, Venn diagram comparing the number of differentially expressed proteins in patients with BD identified in our study with those identified in previous studies. D, Hierarchical clustering analysis of differentially expressed proteins (P < 0.01) between the BD and healthy control groups, where 88.6% of patients with BD and 95.5% of HCs were clustered. The dashed rectangular area indicates each group together with corresponding highly expressed proteins. E, Enrichment of diseases (derived from the DisGeNET platform) associated with dysregulated proteins in BD patients relative to healthy controls (log10 [q value] < −15). F, Significantly enriched biologic processes identified using differentially expressed proteins in BD patients relative to health controls (P < 0.05). * = P < 0.05; ** = P < 0.01; *** = P < 0.001; **** = P < 0.0001. GAS6 = growth arrest–specific 6; RETN = resistin; VWF = von Willebrand factor; SERPINA3 = serpin A3 (α1-antichymotrypsin); GPLD1 = glycosylphosphatidylinositol-specific phospholipase D1; ATRN = attractin (see Figure 1 for other definitions).](/Content/uploads/2023842169/202312211152586531353b6a934161af2fd68f2ad3caa7.png)
चित्र 2. डीआईए-एमएस और एंटीबॉडी माइक्रोएरे द्वारा पहचाने गए बीडी रोगी और स्वस्थ नियंत्रण समूहों के बीच प्रोटीन को अलग-अलग व्यक्त किया गया था। एक ज्वालामुखी कथानक बीडी रोगी बनाम स्वस्थ नियंत्रण समूहों में अनियमित प्रोटीन को दर्शाता है। महत्वपूर्ण रूप से अप-विनियमित और डाउन-विनियमित प्रोटीन (पी <0.05) को क्रमशः लाल और नीले बिंदुओं के रूप में दर्शाया गया है। बी, बीडी रोगियों और स्वस्थ नियंत्रणों के प्लाज्मा में प्रतिनिधि प्रोटीन की अभिव्यक्ति की तीव्रता दिखाने वाले स्कैटर प्लॉट। प्रतीक व्यक्तिगत नमूनों का प्रतिनिधित्व करते हैं; क्षैतिज रेखाएँ माध्यिका को दर्शाती हैं। सी, वेन आरेख हमारे अध्ययन में पहचाने गए बीडी वाले रोगियों में अलग-अलग व्यक्त प्रोटीन की संख्या की तुलना पिछले अध्ययनों में पहचाने गए प्रोटीन से करता है। डी, बीडी और स्वस्थ नियंत्रण समूहों के बीच विभेदित रूप से व्यक्त प्रोटीन (पी <0.01) का पदानुक्रमित क्लस्टरिंग विश्लेषण, जहां बीडी वाले 88.6% और एचसी के 95.5% रोगियों को क्लस्टर किया गया था। धराशायी आयताकार क्षेत्र प्रत्येक समूह को संबंधित अत्यधिक व्यक्त प्रोटीन के साथ इंगित करता है। ई, स्वस्थ नियंत्रण के सापेक्ष बीडी रोगियों में विकृत प्रोटीन से जुड़े रोगों का संवर्धन (डिसजीनेट प्लेटफॉर्म से प्राप्त) (लॉग10 [क्यू मान] < −15)। एफ, स्वास्थ्य नियंत्रण के सापेक्ष बीडी रोगियों में विभेदित रूप से व्यक्त प्रोटीन का उपयोग करके महत्वपूर्ण रूप से समृद्ध जैविक प्रक्रियाओं की पहचान की गई (पी < 0। 0 5)। *=पी <0.05; **=पी < 0.01; ***=पी < 0.001; ****=पी < 0.0001. जीएएस6=विकास अवरोध-विशिष्ट 6; RETN=प्रतिरोधी; VWF=वॉन विलेब्रांड फ़ैक्टर; सर्पिना3=सर्पिन ए3 (1-एंटीकाइमोट्रिप्सिन); जीपीएलडी1=ग्लाइकोसिफलोस्फेटिडिलिनोसिटोल-विशिष्ट फॉस्फोलिपेज़ डी1; एटीआरएन=अट्रैक्टिन (अन्य परिभाषाओं के लिए चित्र 1 देखें)।

चित्र 3. बीडी के रोगजनन से जुड़े सिग्नलिंग मार्ग। ए, पहचाने गए स्वस्थ नियंत्रणों के सापेक्ष बीडी रोगियों में विभेदित रूप से व्यक्त प्रोटीन से जुड़े महत्वपूर्ण रूप से समृद्ध सिग्नलिंग मार्ग केईजीजी और रिएक्टोम डेटाबेस (पी < 0। 0 1) का उपयोग करते हैं। लाल फ़ॉन्ट रक्त जमावट और पूरक सक्रियण से संबंधित मार्गों को इंगित करता है। बी, पूरक और जमावट कैस्केड, केईजीजी डेटाबेस का उपयोग करके पहचाने गए, जो स्वस्थ नियंत्रण के सापेक्ष बीडी रोगियों में विभेदित रूप से व्यक्त प्रोटीन के साथ सबसे महत्वपूर्ण संबंध दिखाते हैं। ज्ञात अनुमोदित दवाओं द्वारा लक्षित किए जा सकने वाले हस्ताक्षर प्रोटीन का संकेत दिया गया है। सी और डी, स्वस्थ नियंत्रण (पी <0.01) के सापेक्ष बीडी रोगियों में महत्वपूर्ण रूप से व्यक्त प्रोटीन द्वारा पहचाने गए महत्वपूर्ण रूप से समृद्ध प्रोटीन डोमेन (सी) और सेलुलर घटक (डी)। ए, सी और डी में, बार की लंबाई पी मान के लॉग बेस 10 को दर्शाती है, और बार के आगे की संख्या प्रत्येक श्रेणी में शामिल प्रोटीन की संख्या को दर्शाती है। आईजीएफ=इंसुलिन जैसा विकास कारक; आईजीएफबीपी=इंसुलिन जैसा विकास कारक बाइंडिंग प्रोटीन; सी=पूरक; ईआर=एंडोप्लाज्मिक रेटिकुलम; ईसीएम=बाह्यकोशिकीय मैट्रिक्स; CUB=C1r/C1s, Uegf, और Bmp1 का पूरक है; ईजीएफ=एपिडर्मल वृद्धि कारक; ऊपर=ऊपर-विनियमित; डाउन=डाउन-रेगुलेटेड (अन्य परिभाषाओं के लिए चित्र 1 देखें)।
wiley.com/doi/10.1002/art.42348) (12-17)। स्टैफिलोकोकस ऑरियस संक्रमण के केईजीजी मार्ग में 13 अलग-अलग व्यक्त प्रोटीन (पी <0.05) शामिल थे, जो काफी समृद्ध थे (उनमें से कुछ को पूरक चित्र 8बी में चिह्नित किया गया है), जो बीडी (18,19) के रोगजनन में स्टैफिलोकोकस ऑरियस संक्रमण की भूमिका को दर्शाता है। अंत में, संवर्धन विश्लेषण ने पूरक डोमेन की पहचान की, जिसमें पूरक नियंत्रण प्रोटीन, सुशी रिपीट, मेम्ब्रेन-अटैक कॉम्प्लेक्स/पेरफोरिन, पूरक घटक C1q डोमेन और CUB डोमेन (पूरक C1r/C1s, Uegf और Bmp1 के लिए प्रचुर मात्रा में डोमेन) शामिल हैं। ) (चित्र 3सी)। सेलुलर घटक संवर्धन विश्लेषण से पता चला कि अप-विनियमित प्रोटीन, अन्य के अलावा, कोलेजन युक्त बाह्य कोशिकीय मैट्रिक्स, स्रावी ग्रेन्युल लुमेन, प्लेटलेट अल्फा ग्रेन्युल और प्लाज्मा लिपोप्रोटीन कण में समृद्ध थे, लेकिन डाउन-विनियमित प्रोटीन मुख्य रूप से समृद्ध थे। बाह्यकोशिकीय स्थान और एक्सोसोम (चित्र 3डी)।
प्लाज्मा प्रोटीन पर उपचार के प्रभाव की जांच करने के लिए, हमने जीसी और इम्यूनोसप्रेसेन्ट के साथ उपचार के अनुसार बीडी वाले रोगियों को समूहीकृत किया। उपचार के साथ या उपचार के बिना बीडी वाले मरीजों को स्वस्थ नियंत्रण से स्पष्ट रूप से अलग किया जा सकता है (पूरक चित्र 9ए, गठिया और रुमेटोलॉजी वेबसाइट https://onlinelibrary.wiley.com/doi/10.1002/art पर उपलब्ध है। 42348). विश्लेषण से पता चला कि अधिकांश जैविक प्रक्रियाएं जो बीडी वाले रोगियों में बदल गईं, जिनका इलाज किया गया था बनाम बीडी रोगियों में, जिनका जीसी और इम्यूनोसप्रेसेन्ट के साथ इलाज नहीं किया गया था, इम्यूनोलॉजिकल प्रतिक्रियाओं (पूरक चित्रा 9 बी) के विनियमन से संबंधित थे। हमने उपचार के बिना बीडी रोगियों और जीसी और इम्यूनोसप्रेसेन्ट उपचार प्राप्त कर रहे बीडी रोगियों के बीच प्लाज्मा प्रोटीन की अंतर अभिव्यक्ति की भी तुलना की। परिणामों में 68 विभेदित रूप से व्यक्त प्रोटीन (पी <0.05) की पहचान की गई, जो उदाहरण के लिए, प्लाज्मा लिपोप्रोटीन कण स्तर और निकासी और सेरीन-प्रकार एंडोपेप्टिडेज़ गतिविधि के नियमन में शामिल हैं (पूरक चित्र 10, गठिया और रुमेटोलॉजी वेबसाइट https:// पर उपलब्ध है)। onlinelibrary.wiley.com/doi/10.1002/art.42348)।
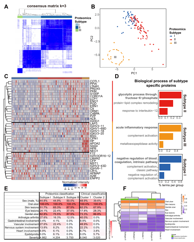
अंग-संकल्पित बीडी का प्रोटिओमिक्स परिदृश्य। बीडी बहु-अंगों की भागीदारी के साथ एक अत्यधिक विषम बीमारी है, जो विभिन्न फेनोटाइपिक अभिव्यक्तियों के साथ प्रस्तुत होती है (पूरक तालिका 1, https://onlinelibrary.wiley.com/doi/10.1002/art पर उपलब्ध है। .42348). अध्ययनों ने नैदानिक अभिव्यक्तियों (20-23) के आधार पर बीडी को उपवर्गीकृत करने का प्रयास किया है। प्रोटिओमिक्स डेटा के आधार पर बीडी वाले रोगियों के बीच विविधता की जांच करने के लिए, हमने 220 विभेदित रूप से व्यक्त प्रोटीन (चित्रा 4 ए) पर अप्रकाशित सर्वसम्मति क्लस्टरिंग का प्रदर्शन किया। प्रमुख घटक विश्लेषण से उपप्रकार I और उपप्रकार II का उपप्रकार III से एक अलग पृथक्करण पता चला (चित्र 4बी)। उपप्रकार I-विशिष्ट प्रोटीन मुख्य रूप से रक्त जमावट और पूरक सक्रियण में शामिल होते हैं, उपप्रकार II-विशिष्ट प्रोटीन मुख्य रूप से ग्लूकोज और प्रोटीन-लिपिड चयापचय में शामिल होते हैं, और उपप्रकार III-विशिष्ट प्रोटीन सूजन प्रतिक्रिया में भाग लेते हैं (चित्र 4D और पूरक चित्र 11, गठिया और रुमेटोलॉजी वेबसाइट https://onlinelibrary.wiley.com/doi/10.1002/art.42348 पर उपलब्ध है)। यद्यपि प्रोटिओमिक्स-उपप्रकार वाले बीडी समूहों के बीच नैदानिक विशेषताओं के संबंध में कोई सांख्यिकीय रूप से महत्वपूर्ण अंतर नहीं पाया गया, हमने पाया कि उपप्रकार I और उपप्रकार II समान थे (चित्रा 4बी), जो प्रमुख घटक विश्लेषण के परिणामों के अनुरूप था। उपप्रकार I और उपप्रकार II वाले बीडी वाले मरीजों में गंभीर लक्षणों का प्रतिशत अधिक था, जिसमें तंत्रिका तंत्र की भागीदारी (उपप्रकार I के बीच 13.8% और उपप्रकार II के बीच 8.2% बनाम उपप्रकार III के बीच 0%) और संवहनी भागीदारी (उपप्रकार I और 22.4 के बीच 27.6%) शामिल थे। उपप्रकार II के बीच % बनाम उपप्रकार III के बीच 0%)। यद्यपि उपप्रकार III वाले बीडी वाले रोगियों में अपेक्षाकृत हल्के से मध्यम लक्षण थे, लेकिन उनमें त्वचा के घावों का प्रतिशत अधिक था (उपप्रकार III में 87.5% बनाम उपप्रकार I में 51.7% और उपप्रकार II में 65.3%) (चित्रा 4ई, अनुपूरक तालिका) 11, गठिया और रुमेटोलॉजी वेबसाइट https://onlinelibrary.wiley.com/doi/10.1002/art.42348 पर उपलब्ध है)। बीडी विकास के दौरान कई जैविक प्रक्रियाओं में परिवर्तन दिखाने वाले साक्ष्य एकत्रित हैं, जिनमें ऑटोइन्फ्लेमेशन, रेडॉक्स असंतुलन, मेटाबॉलिक परिवर्तन, डिस्लिपिडेमिया और जमावट संबंधी शिथिलता (8,24-27) शामिल हैं। इसलिए, हमारे परिणाम बताते हैं कि, हालांकि बीडी रोगी जो उपप्रकार I और उपप्रकार II प्रोटिओमिक्स समूहों से संबंधित हैं, उनमें बीडी की गंभीरता अधिक है, 2 समूहों के लिए जैविक तंत्र भिन्न हो सकते हैं।

सिस्टैंच पौधा-बढ़ाने वाली प्रतिरक्षा प्रणाली
हमने चरण क्लस्टर विश्लेषण (23) का उपयोग करके नैदानिक डेटा (लिंग, आयु, गंभीरता स्कोर और नैदानिक अभिव्यक्तियाँ) के आधार पर बीडी समूह का क्लस्टर विश्लेषण किया। जैसा कि चित्र 4ई में दिखाया गया है, बीडी रोगियों को 2 समूहों (क्लस्टर 1 और 2) में वर्गीकृत किया गया था, जिसमें रोगियों को मौखिक अल्सर, त्वचा के घाव, आंखों के घाव और जननांग अल्सर जैसे लक्षणों के आधार पर वर्गीकृत किया गया था। क्लस्टर 1 में बीडी रोगियों में बीडी रोगियों की तुलना में गठिया फेनोटाइप की काफी अधिक घटना थी जिसमें आर्थ्राल्जिया (40.0%) और गैस्ट्रोइंटेस्टाइनल (8.9%), संवहनी (48.9%), और तंत्रिका (22.2%) प्रणाली की भागीदारी के लक्षण शामिल थे। क्लस्टर 2. इसके बाद, हमने एक ही बीडी समूह में नैदानिक और प्रोटिओमिक्स वर्गीकरण की तुलना की। परिणामों ने संकेत दिया कि प्रोटिओमिक्स उपप्रकार I और II वर्गीकरण और नैदानिक क्लस्टर 1 में रोगियों ने समान नैदानिक विशेषताओं को साझा किया, जिसमें रोगियों में मल्टीऑर्गन (यानी, गैस्ट्रोइंटेस्टाइनल, संवहनी और तंत्रिका तंत्र) की भागीदारी और उच्च रोग गंभीरता (चित्रा 4ई) दिखाई दे रही थी। इसके विपरीत, प्रोटिओमिक्स उपप्रकार III वर्गीकरण और क्लिनिकल क्लस्टर 2 में रोगियों ने समान नैदानिक विशेषताएं प्रदर्शित कीं, जिनमें से किसी ने भी गैस्ट्रोइंटेस्टाइनल, संवहनी और तंत्रिका तंत्र की भागीदारी का प्रदर्शन नहीं किया। इन निष्कर्षों को गैर-पक्षपाती पदानुक्रमित क्लस्टरिंग विश्लेषण (चित्र 4F) द्वारा और अधिक समर्थित किया जा सकता है, जिसमें प्रोटिओमिक्स उपप्रकार III के रोगियों को क्लिनिकल क्लस्टर 2 के साथ क्लस्टर किया गया था और प्रोटिओमिक्स उपप्रकार I और II के रोगियों को क्लिनिकल क्लस्टर 1 के साथ क्लस्टर किया गया था। ये परिणाम संभावित उपयोगिता प्रदर्शित करते हैं बीडी विविधता और गंभीरता को इंगित करने में प्रोटिओमिक्स वर्गीकरण। बीडी वाले रोगियों के लिए चिकित्सीय रणनीति काफी हद तक नैदानिक विशेषताओं और शामिल अंग पर निर्भर है। हालाँकि, अंग-संकल्पित बीडी की प्रोटिओमिक्स विशेषताएँ अज्ञात हैं।

चित्र 4. प्लाज्मा प्रोटिओमिक्स और नैदानिक चर का उपयोग करके बीडी रोगियों का वर्गीकरण। ए, सर्वसम्मति मैट्रिक्स का हीटमैप प्रत्येक प्रोटिओमिक्स उपप्रकार के साथ बीडी रोगियों के सह-घटित अनुपात को दर्शाता है। बी, बीडी रोगियों में प्रोटिओमिक्स उपप्रकार I, II और III का प्रमुख घटक विश्लेषण, समूहों के बीच उल्लेखनीय अंतर दिखाता है। सी, बीडी रोगियों में 3 प्रोटिओमिक्स उपप्रकारों में विभेदित रूप से व्यक्त प्रोटीन (पी <{2}}.05, औसत अभिव्यक्ति अंतर पी > 0.2) का पदानुक्रमित क्लस्टरिंग विश्लेषण। डी, 3 उपप्रकारों से संबंधित विशिष्ट प्रोटीन के अनुसार जैविक प्रक्रियाओं के कार्यात्मक समूह। ई, प्रोटिओमिक्स उपप्रकार और नैदानिक वर्गीकरण समूहों के अनुसार बीडी रोगियों की जनसांख्यिकीय और नैदानिक विशेषताओं का वितरण। एफ, गैर-पक्षपाती पदानुक्रमित क्लस्टरिंग विश्लेषण के आधार पर, बीडी समूह में प्रोटिओमिक्स उपप्रकारों और नैदानिक वर्गीकरण समूहों के अनुसार प्रत्येक नैदानिक विशेषता का वितरण। परिभाषाओं के लिए चित्र 1 देखें।

चित्र 5. प्लाज्मा प्रोटिओमिक्स का उपयोग करके अंग-संकल्पित बीडी का लैंडस्केप मानचित्रण। ए, अंग-संकल्पित बीडी का प्रोटिओमिक्स परिदृश्य। बाएं: फेनोटाइप के अनुसार स्वस्थ नियंत्रण के सापेक्ष बीडी रोगियों में प्रोटीन अभिव्यक्ति में गुना परिवर्तन को दर्शाने वाला आरेख। 3 ब्लॉक बाएं से दाएं, स्वस्थ नियंत्रण, बिना (दो) संबंधित लक्षणों वाले बीडी रोगियों और संबंधित लक्षणों वाले बीडी रोगियों का प्रतिनिधित्व करते हैं। प्रत्येक ब्लॉक की रंग तीव्रता बीडी और स्वस्थ नियंत्रण समूहों के बीच प्रोटीन अभिव्यक्ति में गुना परिवर्तन के समानुपाती होती है। लाल और नीला क्रमशः अप-रेगुलेटेड और डाउन-रेगुलेटेड प्रोटीन को दर्शाते हैं। ठीक है, प्रत्येक विभेदित रूप से व्यक्त प्रोटीन से जुड़ी जैविक प्रक्रिया, वर्गों की ग्रे तीव्रता के साथ लॉग आधारित पी मान और संख्या का संकेत देती है जो प्रत्येक श्रेणी में शामिल प्रोटीन की संख्या को दर्शाती है। बी, हायल्यूरोनन-बाइंडिंग प्रोटीन 2 (एचएबीपी2), टेनस्किन सी (टीएनसी), और सर्पिन ए3 (1-एंटीचिमोट्रिप्सिन) (एसईआरपीआईएन3) की अभिव्यक्ति और बीडी रोगियों के गंभीरता स्कोर के बीच सहसंबंध (पियर्सन या स्पीयरमैन)। छायांकन 95% सीआई दर्शाता है। सी, वायलिन प्लॉट स्वस्थ नियंत्रण और हल्के, मध्यम और गंभीर बीडी समूहों में एचएबीपी2, टीएनसी और सेरपिनए3 बनाम रोग की गंभीरता की अभिव्यक्ति की तीव्रता दिखाते हैं। प्रतीक व्यक्तिगत नमूनों का प्रतिनिधित्व करते हैं; बिंदीदार लाल क्षैतिज रेखा माध्यिका को इंगित करती है, ऊपर और नीचे बिंदीदार काली रेखाएं अंतरचतुर्थक सीमा को दर्शाती हैं। *=पी < 0.{{20}}5; **=पी < 0.01; ***=पी < 0.001; ****=पी < 0.0001. परिभाषाओं के लिए चित्र 1 देखें।
इस प्रकार, हमने बीडी वाले रोगियों के विभिन्न समूहों में विशेष रूप से व्यक्त किए गए 58 प्रोटीनों की पहचान की, जिन्होंने विभिन्न अंग फेनोटाइप दिखाए (चित्र 5ए)। ड्रगबैंक डेटाबेस (https://go.drugbank.com/ पर उपलब्ध) में हमारी खोज से पता चला कि 26 प्रोटीन, अर्थात् एपोलिपोप्रोटीन ए-IV, सीएफआई, सेरुलोप्लास्मिन (सीपी), ग्लूटामेट डिहाइड्रोजनेज 1 (जीएलयूडी1), हायल्यूरोनिक बाइंडिंग प्रोटीन 2 (HABP2), F5, SERPINC1, SERPINA3, ट्रांसफ़रिन रिसेप्टर प्रोटीन 1 (TFRC), VWF, SERPINF2, CD44, Fc क्षेत्र रिसेप्टर III-A, एलेनिन एमिनोट्रांस्फरेज़ 1, ल्यूकोट्रिएन A-4 हाइड्रॉलेज़, प्रोप्रोटीन कन्वर्टेज़ सबटिलिसिन/केक्सिन प्रकार 9, एंजियोटेंसिनोजेन, C8G, हैप्टोग्लोबिन, पेप्टिडाइल-प्रोलिल सीआईएस-ट्रांस आइसोमेरेज़ ए, सेलेनोप्रोटीन पी, SERPIND1, SERPING1, C4BPA, लिम्फोटॉक्सिन अल्फा, C4B, और इंटर-ट्रिप्सिन हेवी चेन 4, क्लीनिकों में या विकास में उपयोग की जाने वाली चिकित्सीय दवाओं के लक्ष्य हैं (पूरक तालिका 12, गठिया और रुमेटोलॉजी वेबसाइट https://onlinelibrary.wiley.com/doi/ 10.1002/art.42348 पर उपलब्ध है।) फेनोटाइप्स के बीच, आर्थ्राल्जिया के लक्षणों को शामिल करने वाला गठिया फेनोटाइप ऑटोइम्यूनिटी से जुड़ी जैविक प्रक्रियाओं से समृद्ध है, जिसमें इम्युनोग्लोबुलिन के प्रसार द्वारा मध्यस्थता वाली हास्य प्रतिरक्षा प्रतिक्रिया का विनियमन, बी सेल-मध्यस्थ प्रतिरक्षा का विनियमन और इम्युनोग्लोबुलिन-मध्यस्थ प्रतिरक्षा प्रतिक्रिया का विनियमन शामिल है। ; गैस्ट्रोइंटेस्टाइनल फेनोटाइप पूरक सक्रियण और बी सेल-मध्यस्थ प्रतिरक्षा के विनियमन से जुड़ा हुआ है; हृदय से जुड़ा फेनोटाइप साइटोकिन रिसेप्टर गतिविधि, कोलेजन चयापचय प्रक्रिया के नियमन और बाह्य मैट्रिक्स डिस्सेप्लर से जुड़ा हुआ है; एपिडीडिमाइटिस फेनोटाइप तीव्र-चरण प्रतिक्रिया से जुड़ा हुआ है; और त्वचा के घाव का फेनोटाइप सेरीन-प्रकार के एंडोपेप्टिडेज़ अवरोधक गतिविधि, रक्त जमावट, इम्युनोग्लोबुलिन के प्रसार द्वारा मध्यस्थता वाली ह्यूमरल प्रतिरक्षा प्रतिक्रिया और अन्य प्रक्रियाओं से जुड़ा है (चित्रा 5 ए और अनुपूरक तालिका 13, गठिया और रुमेटोलॉजी वेबसाइट https://onlinelibrary पर उपलब्ध है) .wiley.com/doi/ 10.1002/art.42348)।
संवहनी फेनोटाइप में विभेदित रूप से व्यक्त प्रोटीन की सबसे बड़ी संख्या होती है, जिसमें GLUD1, टेनस्किन सी (TNC), ग्रोथ फैक्टर बाइंडिंग प्रोटीन 6, लेक्टिन मैननोज-बाइंडिंग 2, SEPRINA3, TFRC, VWF, SERPINF2, और राइबोन्यूक्लीज ए परिवार के सदस्य 4 (चित्र 5ए)। जैव सूचना विज्ञान विश्लेषण से आगे पता चला कि ये अलग-अलग व्यक्त प्रोटीन अन्य कार्यों के अलावा प्लेटलेट गिरावट, रक्त जमावट, पोस्टट्रांसलेशनल प्रोटीन फॉस्फोराइलेशन, सेरीन-प्रकार एंडोपेप्टिडेज़ अवरोधक गतिविधि और तीव्र सूजन प्रतिक्रिया में शामिल हैं। ये सभी परिणाम अंग-संकल्पित बीडी के प्रोटिओमिक्स परिदृश्य को प्रदर्शित करते हैं, जिससे प्रत्येक अंग फेनोटाइप में लक्ष्य प्रोटीन के लिए वैयक्तिकृत दवा विकसित की जा सकती है।

पुरुषों के लिए सिस्टैंच के फायदे - प्रतिरक्षा प्रणाली को मजबूत करें
Identification of plasma proteins related to BD severity. Among the 220 unique differentially expressed proteins (P < 0.05), 28 were positively correlated with the severity of BD (Figures 5B and 5C and Supplementary Figure 12, available on the Arthritis & Rheumatology website at https://onlinelibrary. wiley.com/doi/10.1002/art.42348). Seven proteins displayed a linear correlation with the severity score, namely, TNC, HABP2, SERPINA3, F5, ATRN, C4B, and CFH (Figure 5B and Supplementary Figure 12A). The expression of these 7 proteins was up-regulated in the severe BD group compared with the mild and moderate BD groups and the healthy control group, as indicated in the scatter plot in Figure 5C (see also Supplementary Figure 12A). Next, we selected and validated 7 protein candidates (TNC, HABP2, SERPINA3, ATRN, C4BPA, GPLD1, and C5) in an independent cohort composed of 108 patients with BD and 29 healthy controls by using quantitative ELISA (Supplementary Table 3, available at https://onlinelibrary.wiley. com/doi/10.1002/art.42348). The reproducibility of the ELISA for the validation of plasma proteins was >0.9 (पूरक चित्र 13, https://onlinelibrary.wiley.com/doi/10.1002/ art.42348 पर उपलब्ध)। स्वस्थ नियंत्रण समूह (चित्रा 6ए) की तुलना में बीडी समूह में एचएबीपी2, टीएनसी और एसईआरपीआईएन3 के ऊंचे प्लाज्मा स्तर की पुष्टि की गई, साथ ही रोग की गंभीरता (आंकड़े 6बी और 6सी) के साथ उनके सहसंबंध की भी पुष्टि की गई। हमने एचएबीपी2 की अभिव्यक्ति की तुलना भी की, जैसा कि एलिसा का उपयोग करके मूल्यांकन किया गया था, बीडी रोगियों (एन=39) और ताकायासु धमनीशोथ (एन=8) और स्वस्थ नियंत्रण वाले रोगियों के नियंत्रण समूहों (एन=10) के बीच। ) (पूरक चित्र 14 और अनुपूरक तालिका 5, गठिया और रुमेटोलॉजी वेबसाइट https:// onlinelibrary.wiley.com/doi/10.1002/art.42348 पर उपलब्ध है।)। परिणामों ने संकेत दिया कि ताकायासु धमनीशोथ और स्वस्थ नियंत्रण समूहों (पूरक चित्र 14) की तुलना में बीडी समूह में एचएबीपी2 एकाग्रता काफी अधिक थी, जो बीडी निदान के लिए संभावित बायोमार्कर के रूप में एचएबीपी2 की विशिष्टता को दर्शाता है।
क्रॉस के गंभीरता स्कोर के अनुसार, संवहनी लक्षणों का अधिकतम वजन होता है। इस प्रकार, हमने शिरापरक घनास्त्रता, धमनी स्टेनोसिस, रोड़ा, फैलाव, या धमनीविस्फार (पूरक तालिका 4, https://onlinelibrary. wiley.com/doi/1 पर उपलब्ध) की उपस्थिति के अनुसार रोगियों को संवहनी बीडी और गैर-संवहनी बीडी समूहों में विभाजित किया है। 0.10{{20}}2/कला.42348)। हमने संवहनी बीडी, गैर संवहनी बीडी और स्वस्थ नियंत्रण समूहों के बीच HABP2, TNC और SERPINA3 के अभिव्यक्ति स्तरों की तुलना की। परिणामों से पता चला कि संवहनी बीडी समूह (चित्रा 6डी) में 3 प्रोटीनों को काफी हद तक विनियमित किया गया था। HABP2, TNC, और SERPINA3 के लिए रिसीवर ऑपरेटिंग विशेषता वक्र विश्लेषण भी किया गया था, जिसमें कटऑफ, संवेदनशीलता और विशिष्टता निर्धारित की गई थी (पूरक तालिका 14, https://onlinelibrary.wiley.com/doi/1 पर उपलब्ध है। }}.1002/कला. 42348.). परिणामों ने संकेत दिया कि HABP2 (वक्र के नीचे का क्षेत्र [AUC] 0.68, संवेदनशीलता 0.69, और विशिष्टता 0.69) और TNC (AUC 0.71, संवेदनशीलता 0.58, और विशिष्टता 0.77) संवहनी को गैर-संवहनी बीडी से अलग कर सकते हैं। निष्क्रिय और सक्रिय संवहनी बीडी वाले रोगियों के बीच 3 बायोमार्कर के स्तर की तुलना की गई। परिणामों से पता चला कि HABP2, TNC, और SERPINA3 का अभिव्यक्ति स्तर BD के रोगियों में संवहनी BD गतिविधि की परवाह किए बिना लगातार उच्च था (पूरक चित्र 15, गठिया और रुमेटोलॉजी वेबसाइट https://onlinelibrary.wiley.com/doi पर उपलब्ध है) /10.1002/कला.42348).

चित्र 6. स्वतंत्र समूह में एलिसा द्वारा मूल्यांकन के अनुसार संवहनी बीडी बायोमार्कर का सत्यापन। ए, सी, और डी, स्वस्थ नियंत्रण समूह बनाम सभी बीडी में हयालूरोनन-बाइंडिंग प्रोटीन 2 (एचएबीपी2), टेनस्किन सी (टीएनसी), और सर्पिन ए3 (1-एंटीचिमोट्रिप्सिन) (एसईआरपीआईएन3) की प्लाज्मा सांद्रता (कॉन्क) रोगी (ए), बनाम हल्के, मध्यम और गंभीर रोग समूह (सी) में बीडी रोगी, और बनाम गैर संवहनी बीडी (एन-वीबीडी) और संवहनी बीडी (वीबीडी) रोगी (डी)। बी, HABP2, TNC, और SERPINA3 सांद्रता और BD गंभीरता स्कोर के बीच सहसंबंध (पियर्सन या स्पीयरमैन)। छायांकन 95% सीआई दर्शाता है। *=पी < 0.05; **=पी < 0.01; ***=पी < 0.001; ****=पी < 0.0001. परिभाषाओं के लिए चित्र 1 देखें।
प्लाज्मा प्रोटीन, बेहसेट रोग वर्तमान गतिविधि फॉर्म स्कोर और नैदानिक डेटा के बीच सहसंबंध विश्लेषण। HABP2, TNC, और SERPINA3 ने सक्रिय BD समूह में निष्क्रिय BD और स्वस्थ नियंत्रण समूहों की तुलना में ऊंचा स्तर दिखाया (P <0.001) (पूरक चित्र 16A, गठिया और रुमेटोलॉजी पर उपलब्ध है) वेबसाइट https://onlinelibrary.wiley.com/doi/10.1002/art.42348)। SERPINA3 का स्तर उच्च बेहसेट डिजीज करंट एक्टिविटी फॉर्म (BDCAF) स्कोर (पूरक चित्र 16B) वाले समूहों में ऊंचा किया गया था। इसके अलावा, BD वाले रोगियों में, SERPINA3 और BDCAF स्कोर का स्तर सकारात्मक रूप से सहसंबद्ध था (r=0.39, p=0.0036), जबकि HABP2 और TNC के स्तर के साथ कोई सकारात्मक संबंध नहीं दिखा। बीडीसीएएफ स्कोर। हमने रोगी के प्लाज्मा स्तर और नैदानिक डेटा (पूरक चित्र 17ए और पूरक तालिका 15, https://onlinelibrary.wiley.com/doi/ 10.1002/art.42348 पर उपलब्ध) के बीच सहसंबंध का विश्लेषण किया। कॉर्ड प्लॉट में r > 0.3 का सहसंबंध गुणांक हाइलाइट किया गया था। प्रतिनिधि बिखराव भूखंडों को पूरक आंकड़े S17B-G में दिखाया गया है। परिणामों से पता चला कि HABP2, TNC, और SERPINA3 स्तर सी-रिएक्टिव प्रोटीन स्तर, न्यूट्रोफिल गिनती, लाल रक्त कोशिका वितरण चौड़ाई, न्यूट्रोफिल-टू-लिम्फोसाइट अनुपात, प्लेटलेट गिनती और प्लेटलेट वितरण चौड़ाई के साथ सकारात्मक रूप से सहसंबद्ध थे। ये सभी परिणाम दर्शाते हैं कि HABP2, TNC, और SERPINA3 कार्यात्मक रूप से सूजन, एंडोथेलियल फ़ंक्शन और प्लेटलेट सक्रियण से जुड़े हुए हैं और BD की गंभीरता और गतिविधि को इंगित करने के लिए बायोमार्कर के रूप में काम कर सकते हैं, जिसे भविष्य में एक अलग नैदानिक समूह में मान्य किया जाना चाहिए। .
बहस
बीडी एक विषम नैदानिक प्रस्तुति के साथ एक प्रणालीगत वास्कुलिटिस है जो मानव ऊतकों और अंगों में सभी आकार की धमनियों और नसों में सूजन उत्पन्न करने के लिए जिम्मेदार विभिन्न रोगजनक तंत्रों को दर्शाता है। इस अध्ययन में, हमने बीडी रोगी समूह में विकृत प्रोटीन (एन=220) के एक बड़े समूह की पहचान की जो विभिन्न जैविक प्रक्रियाओं में भाग लेते हैं, और हमने प्रतिरक्षा-सूजन बातचीत, घनास्त्रता की उपस्थिति, और निर्धारित करने के लिए जैव सूचना विज्ञान विश्लेषण का उपयोग किया। बीडी में पूरक प्रणाली द्वारा मध्यस्थ पैथोलॉजिकल भूमिका। केईजीजी विश्लेषण ने पूरक और जमावट कैस्केड और जीवाणु संक्रमण के साथ बीडी के संबंध का खुलासा किया। पूरक प्रणाली डिग्रेनुलेशन, केमोटैक्सिस, फागोसाइटोसिस, बी सेल रिसेप्टर सिग्नलिंग मार्ग और झिल्ली-हमला परिसर द्वारा सेल लसीका द्वारा रोगजनकों से बचाव के लिए जन्मजात प्रतिरक्षा और सूजन की मध्यस्थता करती है, जबकि जमावट कैस्केड को विरोधी भड़काऊ प्रतिक्रिया, वासोडिलेशन में शामिल किया जाता है। बढ़ी हुई एंडोथेलियल पारगम्यता, और प्लेटलेट सक्रियण। जीनोम-वाइड एसोसिएशन डेटा का उपयोग करते हुए, बाकिर-गुंगोर एट अल ने दिखाया कि पूरक और जमावट कैस्केड तुर्की और जापानी बीडी रोगियों के बीच 6 साझा मार्गों में से एक है, जो आनुवंशिक पृष्ठभूमि से हमारे परिणामों का समर्थन करता है और आगे सूजन तंत्र और वास्कुलोपैथी को प्रदर्शित करता है। बीडी रोगजनन में थ्रोम्बोफिलिया (28)। ल्यूकोसाइट-मध्यस्थता प्रतिरक्षा, कोशिका सक्रियण का सकारात्मक विनियमन, और ल्यूकोसाइट प्रवासन बीडी में सक्रिय प्रतिरक्षा और सूजन प्रतिक्रियाओं को प्रदर्शित करता है। न्यूट्रोफिल ऑक्सीजन मुक्त कणों और न्यूट्रोफिल बाह्यकोशिकीय जाल का उत्पादन करने के लिए सक्रिय होते हैं, जिससे संवहनी एंडोथेलियल कोशिकाओं, शिरापरक घनास्त्रता और धमनीविस्फार में सूजन क्षति होती है। सक्रिय न्यूट्रोफिल द्वारा उत्पादित प्रतिक्रियाशील ऑक्सीजन प्रजातियां लिपिड और लिपोप्रोटीन, विशेष रूप से कम घनत्व वाले लिपोप्रोटीन के ऑक्सीकरण और संशोधन का कारण बन सकती हैं, जैसा कि बढ़े हुए लिपिड पेरोक्सीडेशन (9,11) के साथ दिखाया गया है, जिसके परिणामस्वरूप हृदय संबंधी जोखिम (9,10) बढ़ जाता है और, बारी, भड़काऊ प्रतिक्रिया बढ़ जाती है (10)। यह घटना हमारे अध्ययन में देखे गए प्लाज्मा लिपोप्रोटीन कण स्तर और प्रोटीन-लिपिड कॉम्प्लेक्स रीमॉडलिंग के नियमन की जैविक प्रक्रियाओं के अनुसार है। हमारे अध्ययन के साक्ष्य ल्यूकोसाइट प्रतिक्रियाशील ऑक्सीजन प्रजातियों के उत्पादन और प्लाज्मा लिपिड पेरोक्सीडेशन (8) को जोड़ने वाले एम्मी एट अल के निष्कर्षों के अनुरूप हैं।
प्रोटिओमिक्स का उपयोग करके सर्वसम्मति क्लस्टरिंग विश्लेषण से बीडी वाले रोगियों की विविधता का पता चला। उपप्रकार I वाले मरीजों में अधिक गंभीर लक्षण थे, जो रक्त जमावट और पूरक सक्रियण की सक्रिय जैविक प्रक्रिया से जुड़े हो सकते हैं। इसके विपरीत, उपप्रकार III वाले रोगियों में अपेक्षाकृत हल्के लक्षण थे, और इस उपसमूह में सूजन प्रतिक्रिया मुख्य रोगविज्ञान प्रक्रिया हो सकती है। इसके अलावा, हमने विभिन्न अंग भागीदारी वाले बीडी वाले रोगियों की प्रोटिओमिक्स विशेषताओं की पहचान की। हमारे जैव सूचना विज्ञान विश्लेषण प्रत्येक अंग फेनोटाइप की प्रोटीन विशेषताओं के कार्यों को प्रभावी ढंग से चित्रित करते हैं, जैसा कि आर्थ्राल्जिया के लक्षणों के साथ ऑटोइम्यूनिटी और गठिया फेनोटाइप के बीच संबंध द्वारा उदाहरण दिया गया है (29-31)। प्रमुख संवहनी घटनाएं, नेत्र संबंधी घाव और तंत्रिका संबंधी भागीदारी रुग्णता और मृत्यु दर के प्रमुख कारण हैं (16)। बीडी का उपचार शामिल अंग के प्रकार और उस अंग प्रणाली के भीतर रोग की गंभीरता पर निर्भर करता है। हालाँकि, हमारी सर्वोत्तम जानकारी के अनुसार, बीडी के लिए कोई लक्षित चिकित्सा आज तक उपलब्ध नहीं है। हमारे परिणाम बताते हैं कि प्रत्येक अंग-संकल्पित बीडी के लिए नैदानिक प्रक्रियाएं और चिकित्सीय प्रक्रियाएं रोगजनक तंत्र की विविधता के कारण भिन्न हो सकती हैं। कुछ प्रमुख प्रोटीन गैस्ट्रोइंटेस्टाइनल, तंत्रिका, नेत्र, संयुक्त और संवहनी घावों सहित फेनोटाइप के लिए दवा योग्य लक्ष्य हो सकते हैं।
विभिन्न नस्लों और नस्लों के बीच संवहनी बीडी वाले रोगियों का अनुपात 7.7% से 43% (32) तक है; रोग लगभग हमेशा उच्च जोखिम वाले धमनीशिरापरक घनास्त्रता और/या धमनीविस्फार, उच्च रोग की गंभीरता और 38.4% (33) की संचयी 5-वर्ष पुनरावृत्ति दर से जुड़ा होता है। प्रतिरक्षा और सूजन संबंधी कारकों को बीडी में संवहनी भागीदारी और अभिव्यक्तियों में योगदान करने वाला माना जाता है। यह ज्ञात है कि एंडोथेलियल कोशिकाओं को नुकसान होने से थ्रोम्बोटिक जोखिम की प्रवृत्ति होती है (34)। इसके अलावा, फाइब्रोसिस के बाद क्षतिग्रस्त वाहिका की दीवारें कमजोर धमनी दीवारों और बाद के एन्यूरिज्म (35,36) के साथ पोत की दीवारों के फैलाव का कारण बन सकती हैं। तीव्र सूजन के दौरान और फाइब्रोसिस (37) के बाद अनियमितताएं, संकुचन और रुकावट भी प्रेरित हो सकती है, जबकि पुरानी सूजन एंडोथेलियम (38) के निष्क्रिय वासोडिलेटरी गुणों को और बढ़ावा देती है। HABP2, जिसे फैक्टर VII-एक्टिवेटिंग प्रोटीज़ भी कहा जाता है, मूल रूप से हयालूरोनिक एसिड से बंधने की इसकी क्षमता के माध्यम से खोजा गया था, एक ग्लाइकोसामिनोग्लाइकन जिसकी एंडोथेलियल सेल बैरियर विनियमन (39) में भूमिका होती है, और रक्त जमावट और फाइब्रिनोलिसिस (40) में शामिल होता है। पिछले अध्ययनों से पता चला है कि HABP2 संवहनी चिकनी मांसपेशियों और एंडोथेलियल कोशिकाओं (41-43) में सूजन, एपोप्टोसिस और कोशिका वृद्धि को सक्रिय कर सकता है और प्रोटीज-सक्रिय रिसेप्टर्स (PARs; थ्रोम्बिन के समान) के माध्यम से संवहनी अखंडता और पारगम्यता के नियामक के रूप में काम कर सकता है। )/RhoA/ Rho-एसोसिएटेड प्रोटीन काइनेज (ROCK) सिग्नलिंग पाथवे (44)। HABP2 या PAR/RhoA/ROCK की साइलेंसिंग (छोटे हस्तक्षेप करने वाले RNA का उपयोग करके) HABP2-मध्यस्थता वाले एंडोथेलियल सेल बैरियर व्यवधान (44) को रोकती है। टीएनसी एक प्रिनफ्लेमेटरी एक्स्ट्रासेलुलर मैट्रिक्स ग्लाइकोप्रोटीन है जो प्लेटलेट्स को सक्रिय करके या ऊतक प्लास्मिनोजेन एक्टिवेटर (45) को डाउन-रेगुलेट करके प्लाक निर्माण और टूटने में योगदान देता है। सीरम टीएनसी स्तर को एथेरोस्क्लेरोसिस (46) की गंभीरता के साथ सहसंबद्ध किया गया है, और संवहनी क्षति के दौरान क्षणिक टीएनसी अभिव्यक्ति को ऊपर-विनियमित दिखाया गया है, लेकिन मरम्मत पूरी होने के बाद साफ हो गया है (45)।
SERPINA3, जिसे 1-एंटीकाइमोट्रिप्सिन के नाम से भी जाना जाता है, कई सेरीन प्रोटीज़, विशेष रूप से कैथेप्सिन जी (47) को रोकता है। सूजन वाली कोशिकाओं के अलावा, कम सिकुड़ने वाली चिकनी मांसपेशियों की कोशिकाओं को मैक्रोफेज-जैसे फेनोटाइप में विभेदित किया जा सकता है, जो पोत की दीवार की चोट के स्थल पर साइटोकिन्स और SERPINA3 का स्रोत भी हो सकता है (48)। पिछले अध्ययनों से संकेत मिला है कि संवहनी चिकनी मांसपेशी कोशिकाओं (49) के प्रसार को नकारात्मक रूप से विनियमित करने या न्यूट्रोफिल संचय (47) को रोकने में SERPINA3 की सक्रिय भूमिका प्रतिकूल हृदय संबंधी घटनाओं की घटना का पूर्वानुमान लगा सकती है। हालाँकि, क्या SERPINA3 BD के रोगियों में वास्कुलिटिस के रोगजनन के दौरान एक भूमिका निभाता है या रोगजनक प्रक्रिया का एक उत्पाद है, यह स्पष्ट नहीं है। विशेष रूप से, HABP2 दवा हयालूरोनिक एसिड एक आयनिक, नॉनसल्फेटेड ग्लाइकोसामिनोग्लाइकन है जो सूजन-रोधी, घाव भरने, ऊतक पुनर्जनन और अन्य महत्वपूर्ण गुणों को प्रदर्शित करता है; हयालूरोनिक एसिड की जांच कैंसर, नेत्र विज्ञान, आर्थ्रोलॉजी, न्यूमोलॉजी, राइनोलॉजी और मूत्रविज्ञान उपचार और अन्य उपयोगों (50) में की गई है। SERPINA3 को लक्षित करने वाले कई छोटे अणु (जिंक एसीटेट, जिंक सल्फेट, जिंक, जिंक क्लोराइड) हैं (पूरक तालिका 12, https://onlinelibrary.wiley.com/doi/10.1002/art.42348 पर उपलब्ध है)। ये परिणाम दर्शाते हैं कि हमारे काम में पहचाने गए बायोमार्कर बीडी रोगियों के लिए नए उपचारों के विकास में लक्ष्य के रूप में भी काम कर सकते हैं। हमारे अध्ययन की अनेकों सीमाएं हैं। सबसे पहले, प्लाज्मा नमूनों की संख्या सीमित थी; हमारे अध्ययन में पहचाने गए बायोमार्कर को नियंत्रण के रूप में विभिन्न ऑटोइन्फ्लेमेटरी और ऑटोइम्यून बीमारियों के साथ एक अलग और बड़े समूह में मान्य किया जाना चाहिए। दूसरा, परिणामों को उन बीडी रोगियों के समूह में सत्यापित करने की आवश्यकता है जो उपचार के प्रति अनुभवहीन हैं। तीसरा, बीडी रोगजनन में बायोमार्कर प्रोटीन के जैविक कार्यों की जांच भविष्य के अध्ययनों में कोशिका और पशु मॉडल का उपयोग करके की जानी चाहिए।
कुल मिलाकर, हमारी जानकारी के अनुसार, यह अंग-संकल्पित बीडी की प्रोटिओमिक्स विशेषताओं का व्यापक विश्लेषण करने वाला पहला अध्ययन है। परिणाम बीडी की विविधता और रोगजनन में मौलिक अंतर्दृष्टि प्रदान करते हैं और संवहनी बीडी के भविष्य के नैदानिक मूल्यांकन और उपचार के लिए संभावित बायोमार्कर के रूप में प्लाज्मा प्रोटीन (एचएबीपी 2, टीएनसी और एसईआरपीएनए 3) को उजागर करते हैं।
प्रतिक्रिया दें संदर्भ
1. बास¸ वाई, सेकिन एचवाई, कल्कन जी, एट अल। बेहसेट रोग और बार-बार होने वाले कामोत्तेजक स्टामाटाइटिस आवृत्ति की जांच: तुर्की में सबसे अधिक प्रसार। बाल्कन मेड जे 2016;33:390-5।
2. ली एचजे, किम जेएच, किम एसडब्ल्यू, एट अल। आंतों के बेहसेट रोग में संभावित मार्कर के रूप में सीरम अमाइलॉइड का प्रोटीन विश्लेषण। डिग डिस साइंस 2017;62:1953-62।
3. लोपाल्को जी, लुचेरिनी ओएम, लोपाल्को ए, एट अल। म्यूकोक्यूटेनियस और ओकुलर बेहसेट रोग में साइटोकाइन हस्ताक्षर। फ्रंट इम्यूनोल 2017; 8:200.
4. जू एम, डेंग जे, जू के, एट अल। गहन सीरम प्रोटिओमिक्स से सोरायसिस की गंभीरता और पारंपरिक चीनी चिकित्सा के प्रति प्रतिक्रिया के बायोमार्कर का पता चलता है। थेरानोस्टिक्स 2019;9:2475-88।
5. गीयर पीई, वॉयटिक ई, ट्रेइट पीवी, एट अल। बायोमार्कर अध्ययन में नमूना-संबंधी पूर्वाग्रहों का पता लगाने और उनसे बचने के लिए प्लाज्मा प्रोटीओम प्रोफाइलिंग। ईएमबीओ मोल मेड 2019;11:ई10427।
6. माओ एल, डोंग एच, यांग पी, एट अल। MALDI-TOF/TOF-MS बेहसेट रोग में बढ़े हुए सीरम हैप्टोग्लोबिन और अमाइलॉइड ए का खुलासा करता है। जे प्रोटीनोम रेस 2008;7:4500-7।
7. पिनेरो जे, रामिरेज़-एंगुइता जेएम, साउच-पिटार्क जे, एट अल। रोग जीनोमिक्स के लिए DisGeNET ज्ञान मंच: 2019 अपडेट। न्यूक्लिक एसिड रेस 2020;48:डी845-55।
8. एम्मी जी, बाग्नी जी, लास्ट्राओली ई, एट अल। एक अद्वितीय परिसंचारी miRNA प्रोफ़ाइल बेहसेट सिंड्रोम में थ्रोम्बो-सूजन पर प्रकाश डालती है। एन रुम डिस 2022;81:386-97।
9. ओरेम ए, यांडी ये, वैनिज़ोर बी, एट अल। ऑक्सीडेटिव रूप से संशोधित कम घनत्व वाले लिपोप्रोटीन (एलडीएल) के खिलाफ ऑटोएंटीबॉडी का मूल्यांकन, ऑक्सीकरण के लिए एलडीएल की संवेदनशीलता, सीरम लिपिड और लिपिड हाइड्रोपरॉक्साइड स्तर, कुल एंटीऑक्सीडेंट स्थिति, एंटीऑक्सीडेंट एंजाइम गतिविधियां, और बेहसेट रोग के रोगियों में एंडोथेलियल डिसफंक्शन। क्लिन बायोकेम 2002; 35:217-24.
10. कायाटास के, कैराटोप्राक सी, सेबेसी एफ, एट अल। एथेरोस्क्लेरोसिस के खिलाफ एक रक्षक के रूप में बेहसेट रोग के रोगियों में कम लिपिड स्तर की उपस्थिति। यूर रेव मेड फार्माकोल विज्ञान 2013;17:2330-4।
11. बुलडानलिओग्लू एस, तुर्कमेन एस, अयाबाकन एचबी, एट अल। सक्रिय या निष्क्रिय बेहसेट रोग के रोगियों में नाइट्रिक ऑक्साइड, लिपिड पेरोक्सीडेशन और एंटीऑक्सीडेंट रक्षा प्रणाली। ब्र जे डर्माटोल 2005;153:526-30।
12. चो एसबी, झेंग जेड, आह्न केजे, एट अल। बेहसेट रोग के रोगियों में स्ट्रेप्टोकोकस सेंगुइनिस और मानव विषम परमाणु राइबोन्यूक्लियोप्रोटीन ए2/बी1 के ग्रोएल के खिलाफ सीरम आईजीए प्रतिक्रियाशीलता। ब्र जे डर्माटोल 2013;168:977-83।
13. झेंग ज़ेड, सोहन एस, आह्न केजे, एट अल। बेहसेट रोग के रोगियों में हर्पीस सिम्प्लेक्स वायरस टाइप 1 UL48 प्रोटीन के विरुद्ध सीरम प्रतिक्रियाशीलता और बेहसेट रोग जैसा माउस मॉडल। एक्टा डर्म वेनेरियोल 2015;95:952-8।
14. ल्यूल एस, कोलपाक एआई, बाल्सी-पेनिरसिओग्लू बी, एट अल। बेहसेट रोग सीरम न्यूरोफिलामेंट माध्यम के प्रति प्रतिरक्षी है जो बैक्टीरिया एचएसपी -65 के समान एपिटोप्स साझा करता है, जो एक अनुमानित ट्रिगर है। जे ऑटोइम्यून 2017;84: 87-96।
15. टोंग बी, लियू एक्स, जिओ जे, एट अल। बेह्सेट रोग का इम्यूनोपैथोजेनेसिस। फ्रंट इम्यूनोल 2019;10:665.
16. ग्रीको ए, डी वर्जिलियो ए, रैली एम, एट अल। बेहसेट रोग: पैथोफिज़ियोलॉजी, नैदानिक विशेषताओं और उपचार विकल्पों में नई अंतर्दृष्टि। ऑटोइम्यून रेव 2018;17:567-75।
17. मार्ता एम, सैंटोस ई, कॉटिन्हो ई, एट अल। बेहसेट रोग और न्यूरो-बेहसेट सिंड्रोम में संक्रमण की भूमिका। ऑटोइम्यून रेव 2015;14: 609-15।
18. हतेमी जी, बहार एच, उयसल एस, एट अल। बेहसेट सिंड्रोम में पुष्ठीय त्वचा के घाव बाँझ नहीं होते हैं। एन रुम डिस 2004;63:1450-2।
19. गैलेओन एम, कोलुसी आर, डी'एर्मे एएम, एट अल। बेहसेट रोग की संभावित संक्रामक एटियलजि। पैथोलॉग रेस इंट 2012;2012:595380।
20. कराका एम, हेटेमी जी, सुत एन, एट अल। बेहसेट सिंड्रोम का पैपुलोपस्टुलर घाव/गठिया समूह परिवारों में भी एकत्रित होता है। रुमेटोलॉजी (ऑक्सफ़ोर्ड) 2012;51:1053-60।
21. टैस्किलर के, मेलिकोग्लू एम, उगुरलु एस, एट अल। बेहसेट सिंड्रोम में संवहनी भागीदारी: संघों और समय पाठ्यक्रम का पूर्वव्यापी विश्लेषण। रुमेटोलॉजी (ऑक्सफ़ोर्ड) 2014;53:2018–22।
22. ज़ू जे, लुओ जेएफ, शेन वाई, एट अल। बेहसेट सिंड्रोम वाले रोगियों के फेनोटाइप का क्लस्टर विश्लेषण: चीन में एक रेफरल केंद्र से एक बड़ा समूह अध्ययन। गठिया रेस थेर 2021;23:45.
23. सोएजिमा वाई, किरिनो वाई, ताकेनो एम, एट अल। नैदानिक समूहों के अनुपात में परिवर्तन जापान में बेहसेट रोग के फेनोटाइपिक विकास में योगदान देता है। गठिया रेस थेर 2021;23:49.
24. लीबा एम, सेलिगसोहन यू, सिदी वाई, एट अल। बेहसेट रोग में थ्रोम्बोफिलिक कारक घनास्त्रता का प्रमुख कारण नहीं हैं। एन रुम डिस 2004;63:1445-9।
25. बेकाटी एम, एम्मी जी, सिल्वेस्ट्री ई, एट अल। न्यूट्रोफिल सक्रियण बेहसेट रोग में फाइब्रिनोजेन ऑक्सीकरण और थ्रोम्बस गठन को बढ़ावा देता है। सर्कुलेशन 2016;133:302-11।
26. झेंग डब्ल्यू, वू एक्स, गौडारजी एम, एट अल। बेहसेट रोग से जुड़े मेटाबॉलिक परिवर्तन। गठिया रेस थेर 2018;20:214.
27. जू जे, सु जी, हुआंग एक्स, एट अल। जलीय हास्य का मेटाबॉलिक विश्लेषण वोग्टकोयानागी-हाराडा और बेहसेट रोग में असामान्य अमीनो एसिड और फैटी एसिड चयापचय की पहचान करता है। फ्रंट इम्यूनोल 2021;12: 587393.
28. बाकिर-गुंगोर बी, रेमर्स ईएफ, मेगुरो ए, एट अल। दो अलग-अलग आबादी से जीनोम-वाइड एसोसिएशन अध्ययन डेटा का उपयोग करके बेहसेट रोग में संभावित रोगजनक मार्गों की पहचान। यूर जे हम जेनेट 2015;23:678-87।
29. टोंग डी, लोनब्लॉम ई, याउ एसी, एट अल। कोलेजन प्रकार XI और प्रकार II का एक साझा एपिटोप गठिया से पीड़ित चूहों और मनुष्यों में रोगजनक एंटीबॉडी द्वारा पहचाना जाता है। फ्रंट इम्यूनोल 2018;9:451.
30. डर्लिक-पोपिंस्का के, _ ज़ारनोविएक पी, लेचोविक्ज़ Ł, एट अल। लाइसिन युक्त प्रोटियस मिराबिलिस O3 (S1959) लिपोपॉलीसेकेराइड के खिलाफ रुमेटीइड गठिया के रोगियों से पृथक एंटीबॉडी कोलेजन प्रकार I के साथ प्रतिक्रिया कर सकते हैं। Int J Mol Sci 2020;21:9635।
31. जंग जेएच, हान केडी, ली वाईबी एट अल। बेहसेट की बीमारी मल्टीपल स्केलेरोसिस और रुमेटीइड गठिया से जुड़ी है: एक कोरियाई जनसंख्या आधारित अध्ययन। त्वचाविज्ञान 2021:1-6।
32. डुज़गुन एन, एट्स¸ ए, आयडिनटग ओटी, एट अल। बेहसेट रोग में संवहनी भागीदारी के लक्षण। स्कैंड जे रुमेटोल 2006;35:65-8।
33. टैस्किलर के, मेलिकोग्लू एम, उगुरलु एस, एट अल। बेहसेट सिंड्रोम में संवहनी भागीदारी: संघों और समय पाठ्यक्रम का पूर्वव्यापी विश्लेषण। रुमेटोलॉजी (ऑक्सफ़ोर्ड) 2014;53:2018–22।
34. ले जॉनकौर ए, मार्टोस आर, लोयाउ एस, एट अल। बेह्सेट रोग के रोगियों में न्यूट्रोफिल बाह्यकोशिकीय जाल (एनईटी) की महत्वपूर्ण भूमिका। एन रुम डिस 2019;78:1274-82।
35. अल-बशीर एम, हदादीन एफ. एन्यूरिज्म गठन प्रकार का संवहनी-बेहसेट रोग। हार्ट लंग सर्क 2007;16:407-9।
36. चेम्बर्स जेसी, हास्कर्ड डीओ, कूनर जेएस। बेहसेट सिंड्रोम वाले रोगियों में संवहनी एंडोथेलियल फ़ंक्शन और ऑक्सीडेटिव तनाव तंत्र। जे एम कोल कार्डियोल 2001;37:517-20।
37. डेमिरतुर्क ओएस, ट्यूनेल एचएस, एलेमडारोग्लू यू। बेहसेट रोग की संवहनी अभिव्यक्तियाँ। इन: गोनुल एम, कार्तल एस, संपादक। बेहसेट रोग. लंदन: इंटेकओपन; 2017.
38. अक्सू के, डोनमेज़ ए, केसर जी। सूजन-प्रेरित घनास्त्रता: तंत्र, रोग संघ और प्रबंधन। कर्र फार्म डेस 2012;18:1478-93।
39. चोई-मिउरा एनएच, टोबे टी, सुमिया जे, एट अल। मानव प्लाज्मा से एक नवीन हायल्यूरोनन-बाइंडिंग प्रोटीन (पीएचबीपी) का शुद्धिकरण और लक्षण वर्णन: इसमें हेपेटोसाइट वृद्धि कारक उत्प्रेरक के समान तीन ईजीएफ, एक क्रिंगल और एक सेरीन प्रोटीज डोमेन है। जे बायोकेम 1996;119: 1157-65।
40. कांसे एसएम, परहुलेवा एम, मुहल एल, एट अल। फैक्टर VII-सक्रिय प्रोटीज़ (एफएसएपी): संवहनी कार्य और एथेरोस्क्लेरोसिस में भूमिका। थ्रोम्ब हेमोस्ट 2008;99:286-9।
41. बिस्कोव के, बोएटगर टी, रूहले पीएफ, एट अल। फैक्टर VII सक्रिय करने वाला प्रोटीज़ (एफएसएपी) संवहनी चिकनी मांसपेशियों और एंडोथेलियल कोशिकाओं में सूजन जीन की अभिव्यक्ति को नियंत्रित करता है। एथेरोस्क्लेरोसिस 2017;265: 133-9।
42. परहुलेवा एमएस, मेजर आर, होल्शरमैन एच, एट अल। फैक्टर VII एक्टिवेटिंग प्रोटीज (एफएसएपी) द्वारा मोनोसाइट/मैक्रोफेज फ़ंक्शन का विनियमन। एथेरोस्क्लेरोसिस 2013;230:365-72।
43. कन्नेमीयर सी, अल-फखरी एन, प्रीस्नर केटी एट अल। फैक्टर VII-सक्रिय प्रोटीज़ (एफएसएपी) विकास कारक-मध्यस्थता कोशिका प्रसार और संवहनी चिकनी मांसपेशी कोशिकाओं के प्रवास को रोकता है। एफएएसईबी जे 2004;18: 728-30।
44. मेम्बेट्सरिवे एन, मिर्ज़ापोइयाज़ोवा टी, मेम्बेट्सरिवे बी, एट अल। हयालूरोनिक एसिड बाइंडिंग प्रोटीन 2 संवहनी अखंडता का एक नया नियामक है। आर्टेरियोस्क्लेर थ्रोम्ब वास्क बायोल 2010;30:483-90।
45. मिडवुड केएस, हुसेनेट टी, लैंग्लोइस बी, एट अल। टेनस्किन-सी जीव विज्ञान में प्रगति। सेल मोल लाइफ साइंस 2011;68:3175-99।
46. गाओ डब्ल्यू, ली जे, नी एच, एट अल। टेनस्किन सी: कोरोनरी एथेरोस्क्लेरोसिस की गंभीरता की भविष्यवाणी के लिए एक संभावित बायोमार्कर। जे एथेरोस्क्लेर थ्रोम्ब 2019;26:31–8।
47. सांचेज़-नवारो ए, गोंजालेज-सोरिया I, कैल्डिनो-बोहन आर, एट अल। स्वास्थ्य और रोग में सर्पिन का एक एकीकृत दृष्टिकोण: सर्पिनए3 का योगदान। एम जे फिजियोल सेल फिजियोल 2021;320:सी106-18।
48. सोरोकिन वी, वू सीसी। संवहनी जीव विज्ञान में सर्पिना3 की भूमिका। इंट जे कार्डियोल 2020;304:154-5।
49. कियान एलएल, जी जेजे, गुओ जेक्यू, एट अल। चूहों में एथेरोस्क्लेरोसिस के विरुद्ध एक नवीन थ्रोम्बिन अवरोधक के रूप में सर्पिना3सी की सुरक्षात्मक भूमिका। क्लिन विज्ञान (लंदन) 2021;135:447-63।
50. फलाकारा ए, बाल्डिनी ई, मैनफ्रेडिनी एस, एट अल। तीसरी सहस्राब्दी में हयालूरोनिक एसिड। पॉलिमर (बेसल) 2018;10।
